首页
>
专题专栏
>
行政执法公示专栏
>
事后公开
>
行政处罚
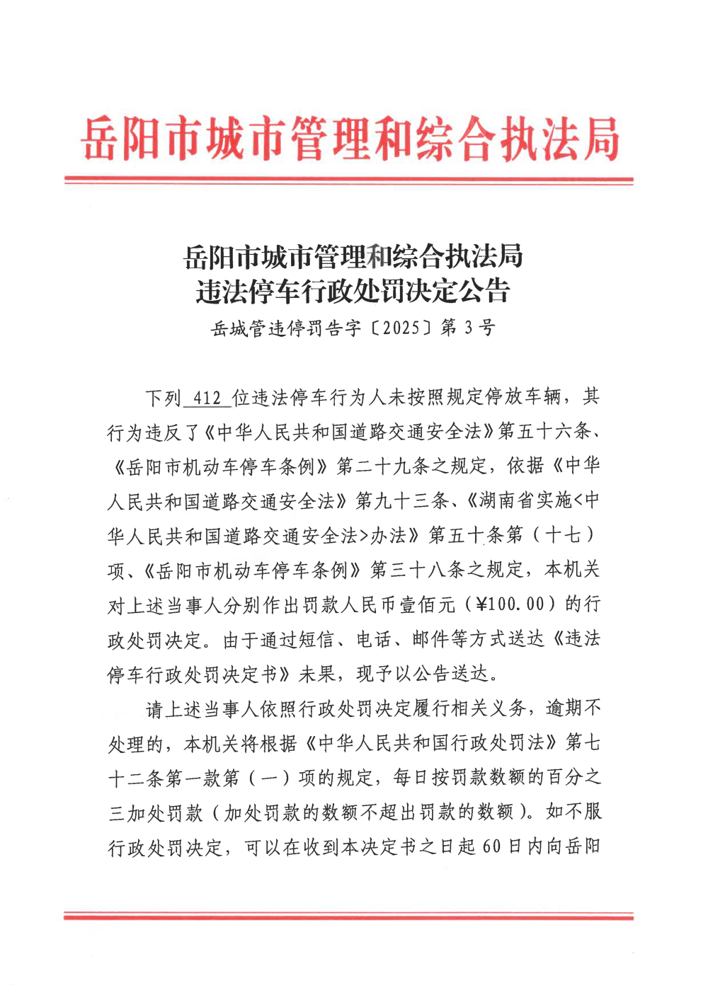
岳阳市城市管理和综合执法局违法停车行政处罚决定公告(岳城管违停罚告字[2025]第3号)
来源: 市城管局
发布日期: 2025-12-17
浏览量:
|
|
|
违法停车行政处罚决定公告表(第三批2025年10月27日至2025年10月28日).xlsx