信件公示

标题: 岳阳楼区关于加强人员出行管控工作的紧急通知
来信人: 顾易诗
来信时间: 2020-02-03 17:57:10
内容:

市应急管理局同志:

你好!

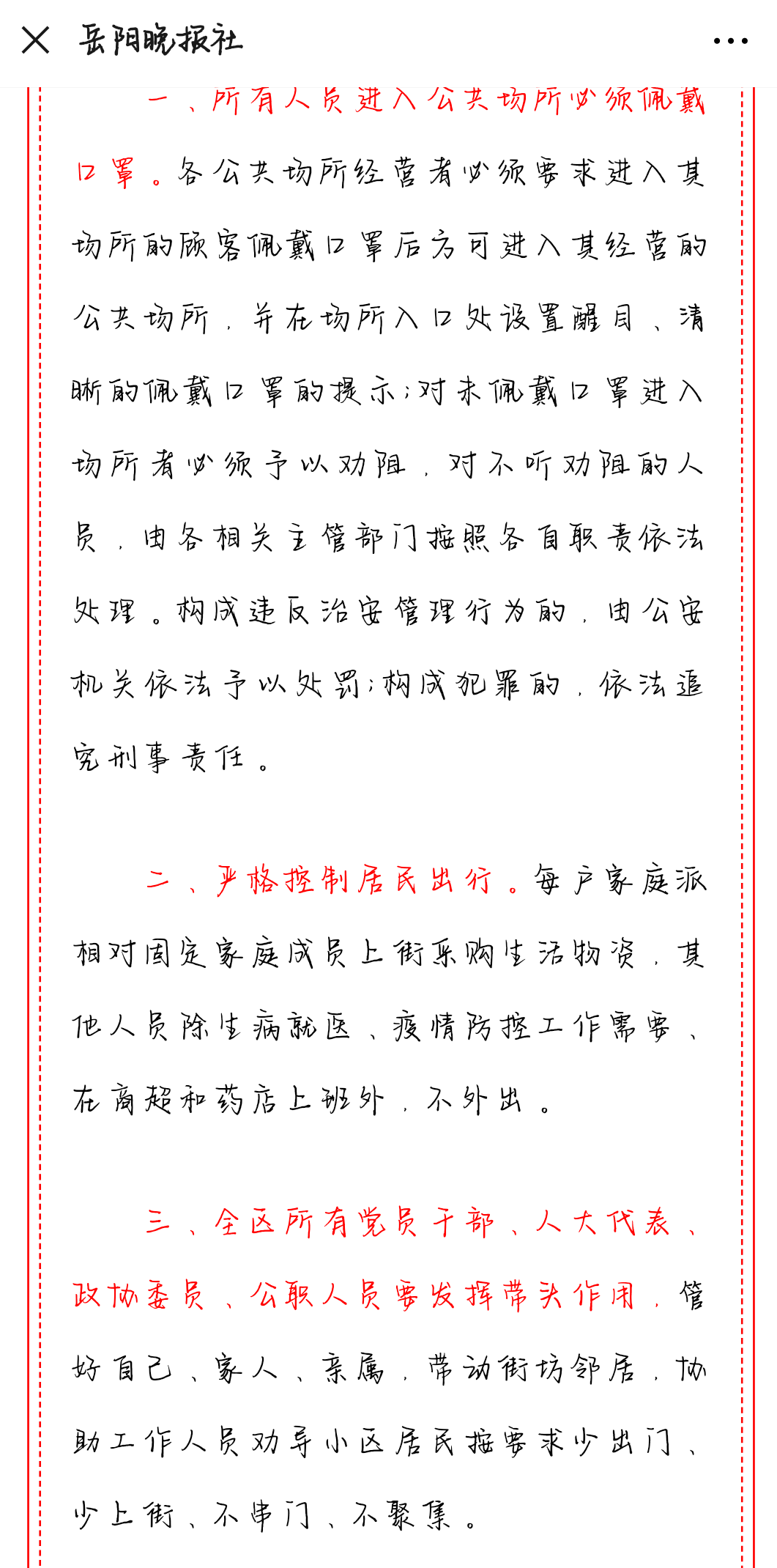
据悉,岳阳市岳阳楼区突发公共卫生事件防控指挥部2月3日通过“岳阳晚报社”媒体公众号发布《关于加强人员出行管控工作的紧急通知》。

通知强调,所有人员进入公共场所必须佩戴口罩,否则对不听劝阻人员进行依法处理。

依据矛盾观认为:疫情严重时期,对于公共场所和人员的管控应当高要求高标准严把关,对于卫生健康,应当遵循各项指标完成彻底。而在现实中,口罩、护目镜等必备医疗用品在民生领域严重短缺,市民因各种原因买不到口罩,难道就此拒绝其出门,让其在家中自生自灭?在病例仍新增之际,再向上级汇报某市市民因无口罩不能出门采购而在家中无法生存?矛盾就是对立统一,依据矛盾的普遍性与特殊性的方法论,我们应坚持一分为二的观点,防止片面性。也应坚持两点论与重点论的统一。

难道没有其他解决措施吗?再看该通知的其他内容,基本上都是按照其他地方的政策照本宣科,没有做到一切以实际出发,联系群众;矛盾特殊性方法论的要求是具体问题具体分析。

楼区指挥部未告知市民哪里买得到平价口罩,政府是否发放口罩或组织低价购买活动,便一味地要求辖区市民戴口罩出门,口罩的替代品种类少,且目前口罩供求关系极不稳定,难道没口罩的市民就得待在家里吗?没口罩不能进入公共场所,难道就不会在公共场所入口置放口罩发放点吗?

楼区指挥部缺少理论研究与辩证讨论便向公众发出所谓的“紧急通知”,一味地在照本宣科,人云亦云却自以为方法妥当,适合执行,岂不是在疫情面前,慌了神?一味地把责任推给老百姓就是防控指挥部的作风?没口罩仅仅是市民的责任吗?

一个所谓的“紧急通知”就能提出如此简单地反问,防控指挥部在指挥什么?如此低级错误,应当立即纠正。应立即加大口罩供应,才可杜绝公共卫生事件的发生,而不是堵门,让市民“死在家中”,并不是没公共卫生事件就不用问责突发公共卫生事件防控指挥部!

另附附件肆份


附件1:uploadfiles/202002/20200203175625248.png

附件2:uploadfiles/202002/20200203175629375.png

附件3:uploadfiles/202002/20200203175633833.png

受理回复

回复部门: 岳阳楼区人民政府(岳阳楼区卫生健康局)
回复时间: 2020-02-04 21:16:07
回复内容:

关于市长信箱的回复:经核实:现阶段全市的口罩已脱销,国家以对口罩行业实行管控,有望得已缓解。但是疫情防治工作不能因口罩的短缺而懈怠。我楼区部分的一线工作人员的口罩都是消毒之后反复使用。区卫健局

信件回复 满意度调查 查看满意度调查汇总 >>

回复内容评价:

(非常满意)

回复速度评价:

(非常满意)